Drip.co Email Marketing Tool Review: Marketing Automation Simplified
In this article, I want to give you a comprehensive review of Drip and help you evaluate if this tool is for you. Drip is a fantastic tool, not just for email marketing but also for marketing automation and sending behavior-based emails. I am in the process of migrating all my email marketing to Drip.co!

If you are not using any kind if drip marketing for your business yet, I recommend you read this article first: How to Automate Your Marketing & Sales Process with Drip Marketing Campaigns.
The price of [eafl id=3490 name=”dripco” text=”Drip.co”] is a little bit on the higher side compared to other tools, but if you use it in the right way, you will get a healthy ROI from Drip.
Free Trial for 100 Subscribers: Click here to Sign Up for Free at Drip.co. The 100 subscriber free trial is perfect for understanding Drip and experimenting with the system.
Subscriber Tags, Not Lists
Do you remember the early days of email clients when we had different folders for every single email? The problem here is that one email cannot be inside two folders at once. Then email tools introduced Label based tagging where you could have multiple labels for the same email.
Legacy email marketing tools have lists instead of tags. It is difficult to create multiple lists and send emails from each list. Also if you have the same subscriber email ID in two different lists, then you will be charged twice for the same email. (Kind of like the old email clients with folders). New age email marketing tools help you tag subscribers based on their behavior.

With Drip, you can add multiple tags to the same email. Here you can see the subscriber has read certain pages of my website and did certain actions such as downloading my ebook. I always follow the format: [Action] – [Name of Action] for my tags.
And you are charged only for the total number of unique emails you have in your account, tags are unlimited. The savings here would partly justify the higher cost you are paying for Drip. There are multiple things you can do with tags which we will discuss in the automation section.

Video Review of Drip
I’ve also made a video review of Drip recently. You can have a look inside my account and the automations that I’ve created. You can watch the video here:
Trigger Links & Other Ways to Add Tags
Having more information about your subscriber helps you send customized messages to them. This not only helps your subscribers receive relevant messages but also reduces your unsubscribe and complaint rates. Trigger links are one way of adding tags to your subscribers.

Let’s say you’ve published a blog post recently. You send out an email to your entire list informing your subscribers about your latest blog post. But instead of linking to the blog post directly, you can add a trigger link (that you can create from the automation tab).
The rule would define that: If {subscriber clicks on the trigger link} then {add ‘Read – Blog Post XYZ’ tag}. When a specific subscriber clicks on this link, he/she is tagged with this tag.
If I see that a subscriber has read a particular blog post, I can follow up with more articles related to the same topic. Since the mail is sent only to the segmented audience, it will be useful & relevant to them. These emails can be automated with workflows.
You can also create tags for people who visit certain pages of your website. For this, you need to have Drip.js installed on your website. This is just like a Google Analytics code that rests on all the pages of your site.
Automation: Workflows and Rules
Automation is the USP of Drip. With automation, you can communicate with your audience in a way it was never possible before with legacy email marketing tools.
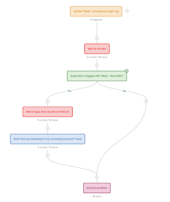
For example, here’s an automation I’ve setup for people who may be interested in my digital marketing consultancy. I track people who visit my Consultancy page and also check if they have visited my About me page. If it is yes for both, then I send an email to check if they are interested in my consulting services.

Application of the tag triggers this workflow and the tag is applied via an automation rule which defines that: If {subscriber visits the consultancy page}, then {apply a tag ‘Read – Consultancy Page’}
I can create complex workflows in Drip for every possible scenario. I can track if people have clicked on a link that sells a product and if they don’t complete the purchase, I can send an email asking if they had a problem with making the payment! If it is a high-value product, I can even trigger a notification email to an inside sales person and ask him/her to call the prospect.
If you had got calls from eCommerce companies when you added items to your cart but never check-out, you know what I am talking about!
Automation can also be applied to follow-up sequences such as Lesson deliveries. I could create a flow in such a way that users can progress to the next lesson only if they watched the previous lesson. Without such automation, my subscribers may complete Lesson 1, skip lesson two because the email got lost and then they would complete Lesson 3. Such scenarios can be avoided with a water tight workflows that make sure that my subscribers/students do not miss any lesson.
Such workflows can be applied to any business based on specific requirements. Sending customized, segmented messages unique to each subscriber’s behavior is the next level of email marketing. Drip offers a free account for the first 100 subscribers, and you can play around the system to understand how to create workflows and other automation rules. I got started like that and then I couldn’t resist switching to Drip.co for my email marketing needs!

Campaigns
Campaigns are drip marketing sequences that you see on most email marketing tools. There are some additional features such as defining the send time based on the subscriber’s time zone, split testing of “from names”, and send times within the campaigns.

I use Campaigns just to get people into the drip system. Apart from the first few emails that go in the campaign, the rest of the emails are triggered by automated workflows.
Lead Scoring
Lead scoring is a technique that is often associated with CRM tools. If you have a lot of leads, and if you want to call the leads to convert them into customers, how can you know that which leads are highly likely to convert?
[Recommended Reading: What is Lead Scoring? When is it Required? And How to Score Leads?]
That’s where Lead Scoring helps. A Lead scoring system assigns scores for each activity. For example, if an Internet user visits the pricing page, you can give 5 points to that. Every email open and every link click inside the emails also get scores accordingly.

Here’s a subscriber of mine who has gained lead scores for every activity. By default, they get one point for every email open and three points for every link click on an email. You can also setup custom events and pass lead scores into the drip system via Zapier or API.
Zapier Integration
If you are like me who cannot code, Zapier will help you automate a lot of tasks and integrate Drip with a lot of other services. For example, you can trigger SMS to your subscribers from Workflows with Zapier integration. If a subscriber becomes a customer, then you can pass data from your payments provider to Zapier and in turn update a subscriber in Drip with a tag that says they are a customer.

Here you can see two automation that I have set-up with Zapier. I trigger an SMS via Zapier whenever someone purchases my FB Ads Mastery course. I also update the subscriber on Drip with a tag which defines that they have bought the course. Based on the tag application, I trigger the workflows!
Custom Sending Domain Names
Drip and many other email marketing services use their servers to send the emails. However, the reputation of these servers may go down after a while if other users who use the same servers get a lot of bounces and spam complaints.

Drip is one of the few tools that will let you setup your sending domain name and the reputation of your domain with email clients is completely under your control.
Split Testing on Campaigns
Drip enables you with some unique split testing features that are not available with other email marketing tools. You can split-test with sending timings and from names inside your campaigns. Tools like Aweber allow split testing only in broadcast emails, not with follow-up campaigns.

I’ve been running a split- test with send timings and from names for a few weeks now. Here, you can see that if I send emails at 11 am, it gets 3% more opens than when I send it at 10 am. Small difference, but it matters. I have not seen such capabilities with any other email marketing tool, yet.

Conclusion
I believe this review has helped you understand the features and capabilities of Drip. There are other tools in the market with similar capabilities such as Autopilot and ActiveCampaign. I will be reviewing them in the next few weeks.
But for now, Drip seems to check all the boxes for me, and it may remain my favorite email marketing tool for quite some time. Thanks for reading this review and if you have any questions, please leave a comment below!